时事打卡 | 央行降准和下调超额准备金利率

本文介绍了时事打卡 | 央行降准和下调超额准备金利率,对大家解决问题具有一定的参考价值,需要的朋友们下面随着小编来一起学习吧!

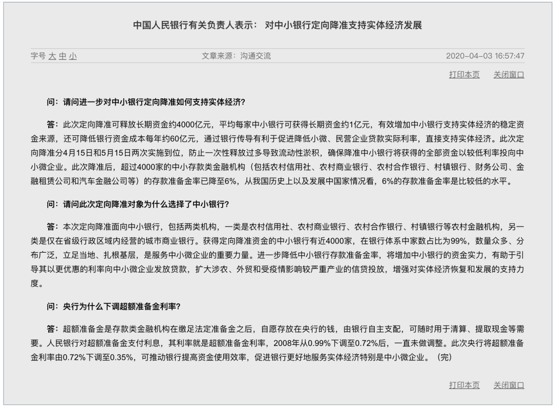
【时事材料】

为支持实体经济发展,促进加大对中小微企业的支持力度,降低社会融资实际成本,中国人民银行决定对农村信用社、农村商业银行、农村合作银行、村镇银行和仅在省级行政区域内经营的城市商业银行定向下调存款准备金率1个百分点,于4月15日和5月15日分两次实施到位,每次下调0.5个百分点,共释放长期资金约4000亿元。中国人民银行决定自4月7日起将金融机构在央行超额存款准备金利率从0.72%下调至0.35%。

中国人民银行实施稳健的货币政策更加灵活,把支持实体经济恢复发展放到更加突出的位置,注重定向调控,兼顾内外平衡,保持流动性合理充裕,货币信贷、社会融资规模增长同经济发展相适应,为高质量发展和供给侧结构性改革营造适宜的货币金融环境

【看看央妈的解释】

【回顾一下前几次降准】

我们来回顾下过去的2020年1月和3月降准和2019年的三次降准:


2019年1月降准:此次降准及相关操作净释放约8000亿元长期增量资金,可以有效增加小微企业、民营企业等实体经济贷款资金来源。置换中期借贷便利每年还可直接降低相关银行付息成本约200亿元,通过银行传导有利于实体经济降成本。这些都有利于支持实体经济发展。


2019年5月降准:对聚焦当地、服务县域的中小银行,实行较低的优惠存款准备金率。对仅在本县级行政区域内经营,或在其他县级行政区域设有分支机构但资产规模小于100亿元的农村商业银行,执行与农村信用社相同档次的存款准备金率,该档次目前为8%。约有1000家县域农商行可以享受该项优惠政策,释放长期资金约2800亿元,全部用于发放民营和小微企业贷款。


2019年9月降准:降准释放资金约9000亿元,有效增加金融机构支持实体经济的资金来源,还降低银行资金成本每年约150亿元,通过银行传导可以降低贷款实际利率。定向降准是完善对中小银行实行较低存款准备金率的“三档两优”政策框架的重要举措,有利于促进服务基层的城市商业银行加大对小微、民营企业的支持力度。这些都有利于支持实体经济发展。

2020年1月降准:为支持实体经济发展,降低社会融资实际成本,中国人民银行决定于2020年1月6日下调金融机构存款准备金率0.5个百分点(不含财务公司、金融租赁公司和汽车金融公司)。中国人民银行将继续实施稳健的货币政策,保持灵活适度,不搞大水漫灌,兼顾内外平衡,保持流动性合理充裕,货币信贷、社会融资规模增长同经济发展相适应,激发市场主体活力,为高质量发展和供给侧结构性改革营造适宜的货币金融环境。

2020年3月降准:中国人民银行决定实施普惠金融定向降准,对达到考核标准的银行定向降准0.5至1个百分点。在此之外,对符合条件的股份制商业银行再额外定向降准1个百分点,支持发放普惠金融领域贷款。以上定向降准共释放长期资金5500亿元。

【关于下调超额准备金利率】

1.什么是超额准备金利率

 超额存款准备金是金融机构存放在中央银行、超出法定存款准备金的部分,主要用于支付清算、头寸调拨或作为资产运用的备用资金。超额存款准备金利率,是中央银行对超额存款准备金计付利息所执行的利率。


2.超额准备金利率为何重要?

利率走廊调控亦即利率通道调控,是指中央银行通过设定和变动自己的存贷款利率(利率差为走廊宽度),实现对同业拆借利率(也通常可以理解为市场利率)的调节和控制。利率走廊是近十年来国外实行的货币政策操作的一种新方法,在同传统货币政策操作如公开市场业务的竞争中,显示出高效和伸缩性强的优势。

利率走廊的上限是中央银行对商业银行发放贷款的利率,下限为商业银行在中央银行存款的利率(即超额准备金利率),中间为中央银行调控的目标,即商业银行同业拆借利率。同业拆借利率会在中央银行确定的存贷款利率之间浮动,由这一上下限所确定的利率浮动空间便是利率走廊。当中央银行存贷款利率提高时,商业银行拆借利率也会随之升高,反之,商业银行拆借利率下降。通过这种方法将直接管制与市场机制相结合的方法,中央银行可以有效地将市场利率水平控制在自己的期望水平之内。

综上,我们可以看到,超额准备金利率是决定利率走廊的关键,影响了市场利率的波动。此次央行下调超额准备金利率,可以看作是降息的一种操作。

西财篇︱20学员反馈,晒晒分

这些都是20蓝皮书小伙伴的经验分享(后期还将不断更新),我们相信,总有一份经验贴适合21备考的你。


【一战、跨专业篇】

2020年三跨西财金融专硕备考经验(一战,初试409分)


【一战、本专业篇】

2020年西南财经大学证券与期货学院金融专硕一战初试416分经验分享


【二战、本专业篇】

温柔且坚定 | 2020年西财金融专硕备考经验分享(初试424分)


【二战、跨专业篇】

2020年西南财经大学金融专硕经验分享(初试429分)万字经验分享 | 2020年西南财经大学金融专硕备考的心得体会(专业课140分)二战西财金融专硕,从359到416的经验和教训
2020年西南财经大学金融专硕备考经验(跨考,初试420)二战只不过是一个新的开始 |我的三跨西财金融专硕经验分享二本到西南财经大学金融专硕(初试418分)——不忘初心,方得始终

回复“西财辅导班”即可获得淘宝报名链接回复“重大蓝皮书”“西财蓝皮书”“川大蓝皮书”“中南财大蓝皮书”即可获取蓝皮书购买链接点击本文右下角“阅读全文”即可在微店报名
【往期回顾】每日小打卡——金融中介机构的功能每日小打卡——货币层次的划分西财篇 | 基础班第一次课预习指南2020年三跨西财金融专硕备考经验(一战,初试409分)2020年西南财经大学金融专硕备考经验(跨考,初试420)
2020年西南财经大学金融专硕经验分享(初试429分)万字经验分享 | 2020年西南财经大学金融专硕备考的心得体会(专业课140分)二战西财金融专硕,从359到416的经验和教训温柔且坚定 | 2020年西财金融专硕备考经验分享(初试424分)
西财篇︱复试班面试互助小组2020年西南财经大学证券与期货学院金融专硕一战初试416分经验分享复试英语面试篇| 热门时事打卡西财篇︱第二次线上模拟测验反馈时事打卡︱美联储降低基础利率至零,并推出7000亿美元量化宽松计划时事打卡︱央行定向降准时事打卡︱关于股市熔断机制2019年第四季度货币政策执行报告︱优化信贷结构成效显著西财复试班︱首次模拟面试反馈时事打卡︱美国国债收益率暴跌“五月复试+远程面试”,今年复试可能有新变化
西财篇︱复试班首轮线上模拟面试西财篇︱20年专业课压分了吗?来自上岸学长姐的建议︱公共课资料推荐复试篇︱面试自我介绍的准备,你需要注意哪些问题?金融专硕蓝皮书 | 2月金融时事总结2021年考研,你是属于哪一类型考生?
2020.2.26︱金融专硕调剂信息
2020.2.25︱金融专硕调剂信息
2020.2.24︱金融专硕调剂信息
复试面试时,如何准备一份Self-introduction关于复试班和复试资料的说明
西财篇︱关于最新复试信息及分数预估
西财篇︱20学员反馈,晒晒分
明天就开始查成绩了,这些需要告诉你们
00后都开始考研了!可能被挤占的暑假,你如何调整复习计划?史上最难就业季,你准备好了吗?西财篇︱专业课教材及其版本差异有哪些?
公开课 | 2021年西南财经大学金融专硕导学课研究生阶段的出国交换机会有哪些?公开课 | 如何备考西财金融专硕复试?
公开课 | 金融专硕择校攻略金融专硕蓝皮书 | 1月金融时事总结复试?二战?调剂?就业?出国?西财篇|博迪《投资学》导读
新年开工|今天我们来谈谈就业择校篇|四校金融专硕难度对比干货|2019年,这些学校都招收金融专硕的调剂生!干货︱复试专业课面试可能涉及的问题分享︱金融业的Dressing Code西财篇︱粗读教材,你需要注意这些21萌新|选取目标高校的避坑指南时事打卡︱来自央行的2019年总结
2021年各校金融专硕(13所学校)真题汇总诚意满满︱让我们来给您推荐2021年金融专硕蓝皮书2020西南财经大学金融专硕初试真题与初解析西财篇|Pre复试,你需要做哪些?时事打卡|2020年新春降准2021年西南财经大学金融专硕报考信息汇总
2021年重庆大学金融专硕报考信息汇总2021年四川大学金融专硕报考信息汇总2021年中南财经政法大学金融专硕报考信息汇总西财篇|2020年西财金融专硕复试信息汇总2021年备考|金融专硕与学硕的差异——以西财为例第三季度货币政策执行报告——正确看待央行资产负债表规模变化央妈降息,你需要关注这些点~时事打卡 | 美联储年内第三次降息金融专硕蓝皮书 | 10月金融时事总结西财篇︱考纲变动课程,我们需要注意这些点西财篇︱金融专硕推免人数出来了!让你们头皮发麻的冲刺资料,告诉下你们怎么用金融专硕蓝皮书 | 9月金融时事总结时事︱欧洲央行重启QE干货︱罗斯课本与国内教材知识点不同年内第三轮降准,看看我们需要注意些什么角度探讨︱基础货币和货币供给影响如何阐述?西财篇︱那些有争议的历年真题金融专硕蓝皮书 | 8月金融时事总结方法论︱专业课如何记忆?这几个关键时间结点,一定需要注意!LPR形成机制改革,我们来看看有哪些考点


金砖考研社金融专硕考研授之以鱼,且授之以渔

这篇关于时事打卡 | 央行降准和下调超额准备金利率的文章就介绍到这了,希望我们推荐的答案对大家有所帮助,也希望大家多多支持!